In today’s complex operational environments, clarity and precision are paramount for achieving efficiency and maintaining quality standards. The food process flow chart template stands as an indispensable tool designed to meticulously document and visualize every step within a food production or service sequence. This structured approach allows organizations to dissect intricate procedures, identify potential bottlenecks, and ensure adherence to critical safety and quality protocols from raw material acquisition to final product delivery. Its core purpose is to transform convoluted operational data into an easily digestible visual format, thereby enhancing understanding across all levels of an enterprise.
The strategic implementation of this template offers significant advantages for diverse stakeholders, ranging from production managers and quality assurance teams to regulatory auditors and training departments. By standardizing the visual representation of operational workflows, it minimizes ambiguity, facilitates effective communication, and provides a robust framework for continuous improvement initiatives. The clear depiction of each stage, decision point, and action ensures that processes are not only understood but also consistently executed, contributing directly to operational excellence and regulatory compliance within the food industry.
The Importance of Visual Organization and Professional Data Presentation
Human cognition is inherently wired to process visual information more rapidly and effectively than raw textual data. In professional settings, particularly within data-intensive industries like food processing, the ability to translate complex datasets into coherent visual representations is critical for rapid comprehension and informed decision-making. Professional data presentation, utilizing tools like data visualization and infographic layout, transcends mere aesthetics; it is a fundamental component of effective business communication, designed to convey insights with precision and impact.

A well-structured visual layout can immediately highlight key trends, outliers, and relationships that might remain obscured within rows of text or numerical tables. It allows stakeholders to quickly grasp the essence of a process, analyze performance dashboards, and identify areas requiring immediate attention. This organizational discipline not only reduces the cognitive load on the audience but also instills confidence in the presented information, reinforcing the credibility and authority of the communicator. Ultimately, professional data presentation is about enabling faster, more accurate interpretation, leading to superior strategic and operational outcomes.
Key Benefits of Structured Templates and Visuals
The adoption of structured templates and visuals in professional documentation offers a multitude of benefits that extend beyond mere organizational aesthetics. Primarily, such tools enforce standardization, ensuring that all information is presented in a consistent, uniform manner. This consistency is vital for comparability, allowing for accurate trend analysis over time and across different operational units, thereby enhancing the reliability of performance metrics and data tracking.
Furthermore, a well-designed template significantly improves communication efficiency by reducing misinterpretation and ambiguity. Complex processes, data points, or project timelines become accessible to a broader audience, fostering better collaboration among interdisciplinary teams. The predetermined structure also acts as a guide, streamlining the creation process itself, saving valuable time in chart design and report formatting. This efficiency allows professionals to allocate more resources to analysis and strategic planning rather than labor-intensive document creation. Visuals, whether a bar graph, pie chart, or a detailed process diagram, transform abstract concepts into tangible insights, making training more effective and decision-making more robust.
Adaptability Across Various Applications
While specifically tailored for food-related operations, the underlying principles of the food process flow chart template are universally applicable to a wide array of documentation and analytical needs. Its core methodology—breaking down complex systems into discrete, sequential steps and visually representing their interconnections—is a versatile asset. This inherent adaptability allows the structure and logic of the template to be repurposed for numerous professional and academic contexts far beyond its initial industry focus.
For instance, the same systematic approach can be applied to map a new product development cycle in manufacturing, delineate the stages of a software development project, or outline the workflow for a financial analysis report. Academic projects can benefit from its clarity in illustrating research methodologies or experimental procedures. Businesses can adapt it for performance tracking dashboards, illustrating service delivery protocols, or even detailing customer journey maps. By simply adjusting the symbols and terminology, the foundational structure of the chart provides a robust framework for any process that requires clear, sequential, and visual explanation, transitioning from a specialized tool to a broadly useful presentation template.
Effective Applications of the Food Process Flow Chart Template
The utility of a food process flow chart template extends across numerous critical functions within the food industry, providing clarity and structure where it is most needed. Its structured format makes it invaluable for operational planning, quality assurance, and compliance documentation. The following examples highlight scenarios where employing this template is particularly effective:
- New Product Development: Systematically mapping out each stage from concept generation, ingredient sourcing, recipe formulation, sensory testing, pilot production, to full-scale manufacturing. This ensures all critical steps are accounted for and potential roadblocks are identified early.
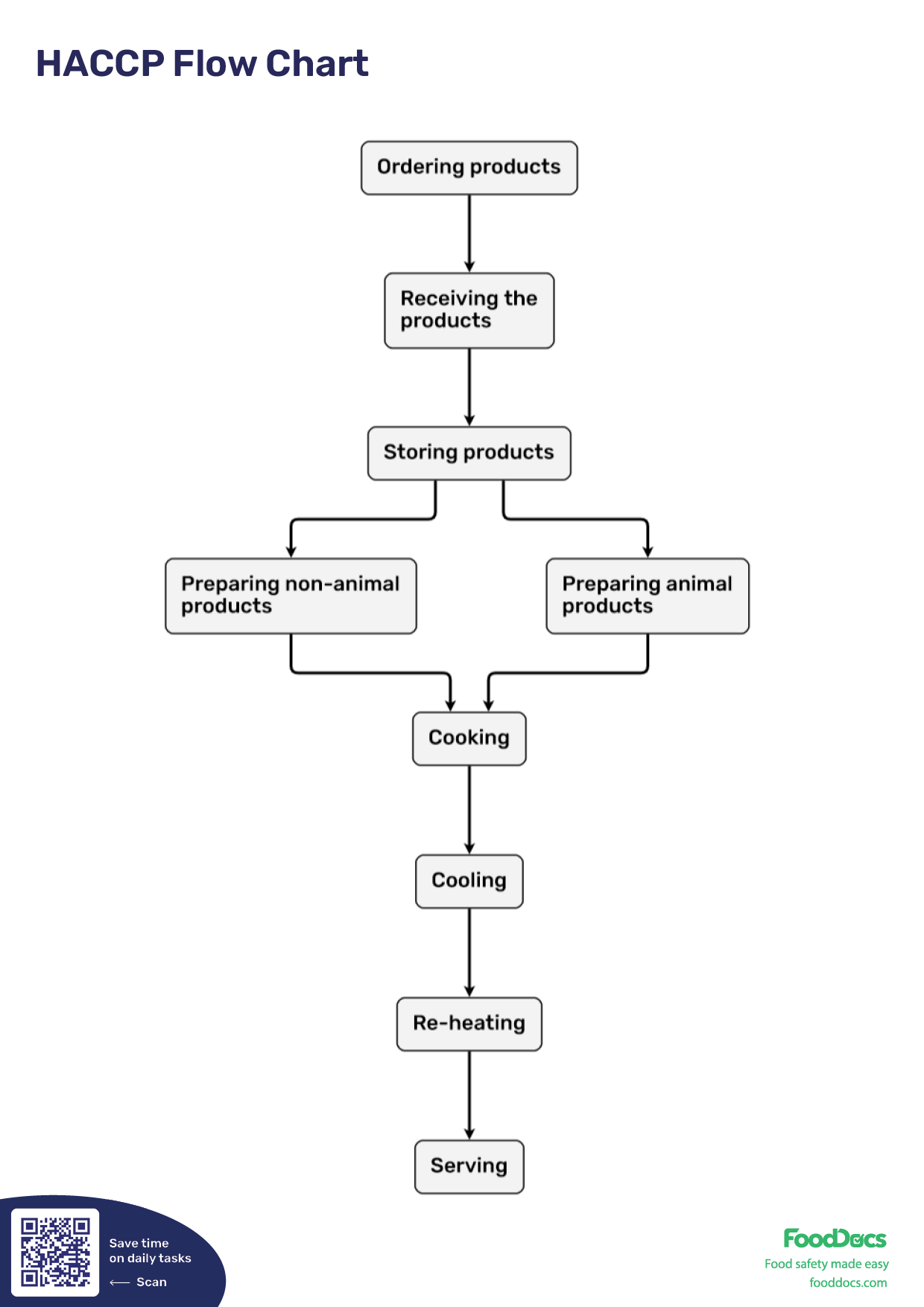
- HACCP Plan Documentation: Detailing the flow of food products through various processing steps, identifying Critical Control Points (CCPs), and documenting monitoring procedures, corrective actions, verification procedures, and record-keeping in accordance with Hazard Analysis and Critical Control Point principles.
- Supply Chain Optimization: Visualizing the entire journey of raw materials from supplier to storage, processing, packaging, distribution, and finally to the consumer. This aids in identifying inefficiencies, risks, and opportunities for streamlining logistics.
- Auditing and Quality Control Procedures: Providing a clear visual reference for auditors to trace product pathways and verify compliance with internal standards, regulatory requirements, and international certifications (e.g., ISO 22000). It acts as a definitive record.
- Training New Personnel: Offering an accessible and intuitive diagram for new employees to quickly understand complex operational sequences, safety protocols, and standard operating procedures (SOPs), significantly reducing the learning curve.
- Troubleshooting and Process Improvement: A visual representation helps teams diagnose issues, pinpoint where deviations occur, and collaboratively brainstorm solutions to enhance efficiency, reduce waste, or improve product consistency. The visual facilitates a shared understanding of the problem.
Design, Formatting, and Usability Best Practices
To maximize the impact and functionality of any visual aid, especially a detailed data file, adherence to design, formatting, and usability best practices is paramount. The primary objective is to create a visual that is both informative and effortlessly interpretable for its intended audience, regardless of whether it’s a printed document or a digital display. Clarity and simplicity should always be at the forefront of the design process.
Start by employing a consistent visual language, utilizing a uniform set of symbols, colors, and fonts throughout the diagram. Overly complex visuals can quickly become counterproductive, hindering rather than helping comprehension. Maintain a logical flow, ensuring that the sequence of steps is clear and intuitive, typically progressing from left to right or top to bottom. Hierarchical organization can be effectively conveyed through varied box sizes or color coding. For readability, especially in complex charts, ensure sufficient white space around elements and use text labels that are concise and easily legible. Annotations and a clear legend or key are essential for explaining non-standard symbols or specific data points. Finally, design for versatility: optimize the layout for both print versions, where crisp lines and contrast are key, and digital formats, where interactivity or responsive design might enhance the user experience. Iterative design, incorporating feedback from actual users, will further refine the usability and effectiveness of the chart.
The strategic application of a well-designed template transcends mere document creation; it is a powerful enabler of operational excellence and effective communication. By translating intricate processes into easily digestible visuals, organizations foster a culture of clarity, efficiency, and informed decision-making. This visual paradigm, supported by robust design and formatting, empowers teams to not only understand their workflows but also to continuously optimize them, driving sustained improvements in productivity and quality.
Ultimately, leveraging this type of structured visual tool serves as a fundamental asset for any entity striving for precision in its operations. It saves invaluable time in data presentation, ensures accuracy in documentation, and elevates the standard of professional communication. As a data-driven and visually effective instrument, the template proves indispensable for navigating the complexities of modern business with confidence and analytical rigor, solidifying its role as a cornerstone of strategic insight and operational integrity.







