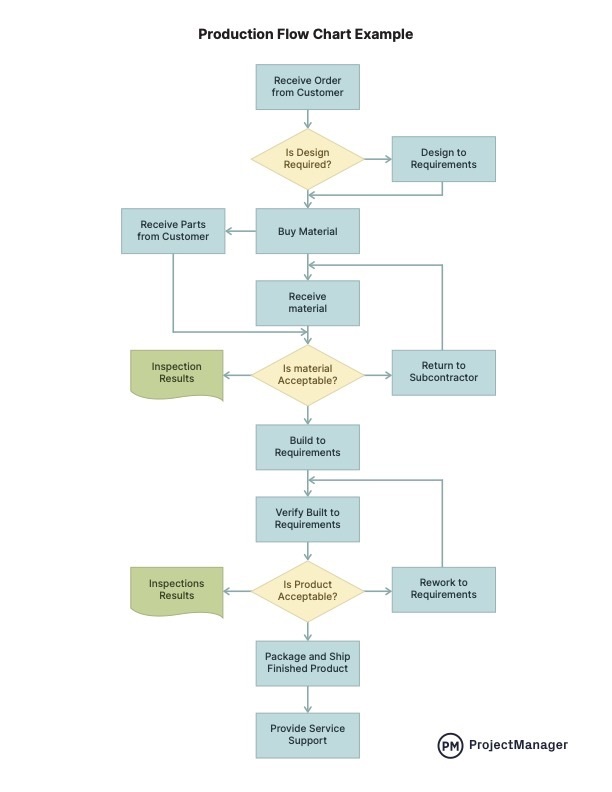
The judicious application of a production process flow chart template is a foundational element in modern operational management. This structured visual tool serves to systematically document, analyze, and communicate the sequential steps involved in manufacturing, service delivery, or any complex organizational workflow. Its primary purpose is to demystify intricate processes, thereby enhancing clarity, identifying inefficiencies, and fostering a shared understanding across an enterprise. By providing a standardized visual representation, it becomes an indispensable asset for achieving operational excellence.
For operations managers, project leads, quality assurance teams, and process improvement specialists, the template offers an unparalleled advantage. It standardizes documentation, minimizes ambiguity, and acts as a dynamic reference point for all stakeholders. This methodical approach to process visualization is crucial for streamlining workflows, optimizing resource allocation, and ensuring consistent output quality.
The Strategic Imperative of Visual Data Organization
In an increasingly data-driven business landscape, the capacity to transform raw information into actionable insights is paramount. Visual organization, particularly through tools like a comprehensive flow chart, facilitates this transformation by presenting complex data in an immediately digestible format. It transcends the limitations of textual descriptions, allowing for rapid comprehension and pattern recognition.

Effective data visualization is not merely an aesthetic choice; it is a strategic necessity for professional data presentation. A well-constructed diagram minimizes the risk of misinterpretation, streamlines decision-making processes, and enables stakeholders to quickly grasp the nuances of an operation. Such clarity is vital for internal communication, external reporting, and strategic planning.
Core Advantages of Structured Templates for Process Documentation
The adoption of structured templates for process documentation yields a multitude of tangible benefits for any organization. Primarily, it ensures standardization across departments, guaranteeing that all processes are documented uniformly, which is critical for consistent quality and regulatory compliance. This consistency also significantly improves communication and collaboration among teams, as everyone references the same clear, visual blueprint.
Furthermore, a well-designed infographic layout contributes directly to enhanced problem identification and resolution. By visually mapping each step, bottlenecks, redundant tasks, and areas for improvement become readily apparent. These templates also serve as an invaluable resource for streamlined training for new personnel, providing a clear, self-explanatory guide to operational procedures. Ultimately, they lay a robust foundation for continuous improvement initiatives, fostering an organizational culture of efficiency and adaptability.
Versatility Across Diverse Applications
The utility of a robust process visualization extends far beyond traditional manufacturing lines, proving adaptable across a vast spectrum of organizational and academic contexts. Its fundamental structure, designed to illustrate sequential steps and decision points, makes it an exceptionally versatile tool. Whether detailing the intricacies of a business report or outlining the methodology of an academic project, the core principles remain invaluable.
In business reports, for instance, a flow chart can eloquently explain complex operational sequences to diverse stakeholders, transforming abstract concepts into concrete visuals. For performance tracking, it can articulate the series of tasks that collectively contribute to key metrics on a performance dashboard, offering a transparent view of progress. Similarly, in financial analysis, a production process flow chart template can map transaction flows, budget allocation processes, or the complete audit trail, providing clarity where complexity often reigns. This inherent adaptability underscores its broad applicability in modern communication and analysis.
When to Leverage a Production Process Flow Chart Template Most Effectively
The strategic deployment of a production process flow chart template is most impactful in scenarios demanding clear sequential visualization, detailed operational understanding, or the identification of process efficiencies. Its structured approach is particularly beneficial when a comprehensive overview of interconnected steps is crucial for success. Leveraging this template effectively can transform ambiguity into clarity, enhancing both operational control and strategic insight.
Consider the following instances where the application of a production process flow chart template proves particularly advantageous:
- Optimizing Manufacturing Assembly Lines: Visually mapping each stage of product assembly to identify bottlenecks, reduce waste, and improve throughput.
- Documenting Software Development Lifecycles: Illustrating the progression from requirements gathering to deployment, ensuring all phases and dependencies are understood.
- Mapping Customer Service Request Handling: Charting the journey of a customer inquiry from initial contact to resolution, pinpointing areas for service enhancement.
- Illustrating Logistical Supply Chain Routes: Visualizing the movement of goods from origin to destination, optimizing transportation and inventory management.
- Onboarding New Employees with Operational Guidelines: Providing a clear, step-by-step visual guide to critical job functions and workflows.
- Conducting Root Cause Analysis for Operational Bottlenecks: Systematically diagramming a faulty process to trace back to its origin and implement corrective actions.
- Designing New Service Delivery Models: Outlining the proposed steps for a new service, anticipating challenges and ensuring a smooth rollout.
- Implementing Quality Control Procedures: Defining inspection points and validation steps within a production cycle to maintain product standards.
Enhancing Design, Formatting, and Usability
The true power of any visual communication tool, including process flow charts, lies in its design, formatting, and overall usability. A poorly designed diagram, regardless of its content, can be as confusing as no diagram at all. Therefore, meticulous attention to detail in these areas is crucial for maximizing comprehension and impact.
Clarity and simplicity should be the guiding principles. Avoid clutter by using concise text, clear iconography, and a logical flow that guides the viewer’s eye. Consistent formatting—standardizing shapes for different process types (e.g., rectangles for steps, diamonds for decisions), employing a coherent color palette, and utilizing legible fonts—enhances professionalism and readability. This consistent chart design reinforces the message and minimizes cognitive load.
Accessibility is another critical consideration. Ensure the visual can be understood by all users, including those who may have visual impairments or cultural differences. This might involve providing textual descriptions for complex symbols or offering alternative formats. For digital versions, features such as interactive elements, clickable links for detailed information, and compatibility with various export formats (e.g., PDF, PNG, SVG) are highly beneficial. Integration with common project management or data tracking tools further enhances its utility as a dynamic presentation template.
When preparing for print, considerations like adequate margins, appropriate font sizes for paper, and high-resolution graphics are essential to prevent pixelation and ensure legibility. The choice between portrait and landscape orientation should align with the process length and complexity. Ultimately, a well-formatted diagram, whether printed or digital, serves as an effective data visualization tool, capable of communicating complex information with precision and ease.
The practical value of a meticulously crafted process visualization cannot be overstated in today’s fast-paced business environment. It stands as an essential component of modern business strategy, offering a clear, standardized language for understanding, documenting, and improving operations. By transforming intricate workflows into coherent visual narratives, this tool significantly enhances internal communication and fosters a collective commitment to efficiency.
Furthermore, this visual communication instrument serves as a formidable asset in driving efficiency, fostering a deeper understanding of operational sequences, and supporting informed, data-driven decision-making. Its capacity to illuminate hidden complexities and highlight areas for optimization positions it as a cornerstone for continuous improvement initiatives. Organizations that consistently leverage the power of such clear diagrams gain a distinct advantage in navigating operational challenges and capitalizing on strategic opportunities.
Ultimately, the enduring significance of this visual framework lies in its ability to serve as a foundational element for achieving operational excellence and securing a competitive strategic advantage. It is more than just a drawing; it is a dynamic record, a training resource, and a problem-solving instrument that underpins an organization’s journey towards greater productivity, quality, and innovation.







