In today’s complex business environment, clarity and precision are paramount for operational success. Organizations continually seek tools that streamline processes, enhance understanding, and reduce errors. A well-designed standard operating procedure flow chart template serves as an indispensable asset in achieving these objectives, providing a standardized visual representation of sequential tasks and decision points. This foundational document empowers teams to understand intricate workflows at a glance, fostering efficiency and ensuring consistent execution across departments.
The primary purpose of this template is to translate convoluted textual procedures into easily digestible visual narratives. By presenting processes in a logical, step-by-step format, it minimizes ambiguity and enhances comprehension for all stakeholders, from new hires undergoing training to experienced managers optimizing existing workflows. Its structured approach ensures that every participant understands their role and the flow of activities, thereby reducing miscommunications and improving overall operational coherence.
The Imperative of Visual Organization in Professional Data Presentation
Effective communication often hinges on the ability to present information clearly and concisely. Visual organization, particularly through tools like a comprehensive data visualization, dramatically enhances the reception and retention of complex data. Traditional text-heavy documents can obscure critical details, making it challenging for readers to grasp the core message quickly or identify key relationships within the data.

Professional data presentation through charts and diagrams addresses this challenge by providing an immediate, intuitive understanding of information. A meticulously crafted infographic layout can highlight trends, identify bottlenecks, and illustrate process dependencies far more effectively than dense paragraphs. This visual approach is essential for conveying insights rapidly, facilitating informed decision-making, and maintaining a high standard of business communication.
Key Advantages of Structured Templates for Chart Creation
Adopting structured templates for chart creation offers a multitude of benefits, elevating both the quality and efficiency of documentation. Consistency is a primary advantage; pre-defined layouts ensure that all visual representations adhere to a uniform standard, reinforcing brand identity and simplifying interpretation across various reports. This standardization minimizes the effort required to create new charts, freeing up valuable time for analysis rather than design.
Furthermore, a robust presentation template significantly reduces the likelihood of errors by guiding users through the necessary data points and visual elements. It helps in constructing accurate bar graphs, informative pie charts, or dynamic performance dashboards with less effort. Such templates are critical for maintaining data integrity and ensuring that every visual communication upholds a high level of professionalism and accuracy.
Versatility: Adapting the Template for Diverse Applications
The inherent flexibility of a well-designed template allows for its application across an extensive range of professional contexts. Beyond its core function in standard operating procedures, this powerful visual tool can be seamlessly adapted for business reports, providing clear financial analysis or project progress updates. It is equally valuable in academic projects, where complex methodologies or research findings require lucid presentation.
Moreover, its utility extends to performance tracking, enabling the creation of dynamic dashboards that monitor key metrics and highlight areas for improvement. A standard operating procedure flow chart template can be modified to illustrate intricate scientific processes, outline strategic marketing funnels, or even document compliance protocols. Its adaptable nature makes it an indispensable asset for conveying information across virtually any discipline requiring structured and visual data presentation, supporting robust trend analysis and data tracking efforts.
Optimal Scenarios for Utilizing a Standard Operating Procedure Flow Chart Template
The strategic deployment of a standard operating procedure flow chart template is most effective in situations demanding clear, sequential, and unambiguous communication of processes. These scenarios often involve high stakes, complex interdependencies, or the need for rapid comprehension and execution. Implementing such a template significantly reduces training time and minimizes operational discrepancies.
Consider the following instances where this visual tool proves invaluable:
- Onboarding New Employees: Providing a clear, visual map of daily tasks, departmental workflows, and approval processes, enabling quicker integration and reduced error rates for new team members.
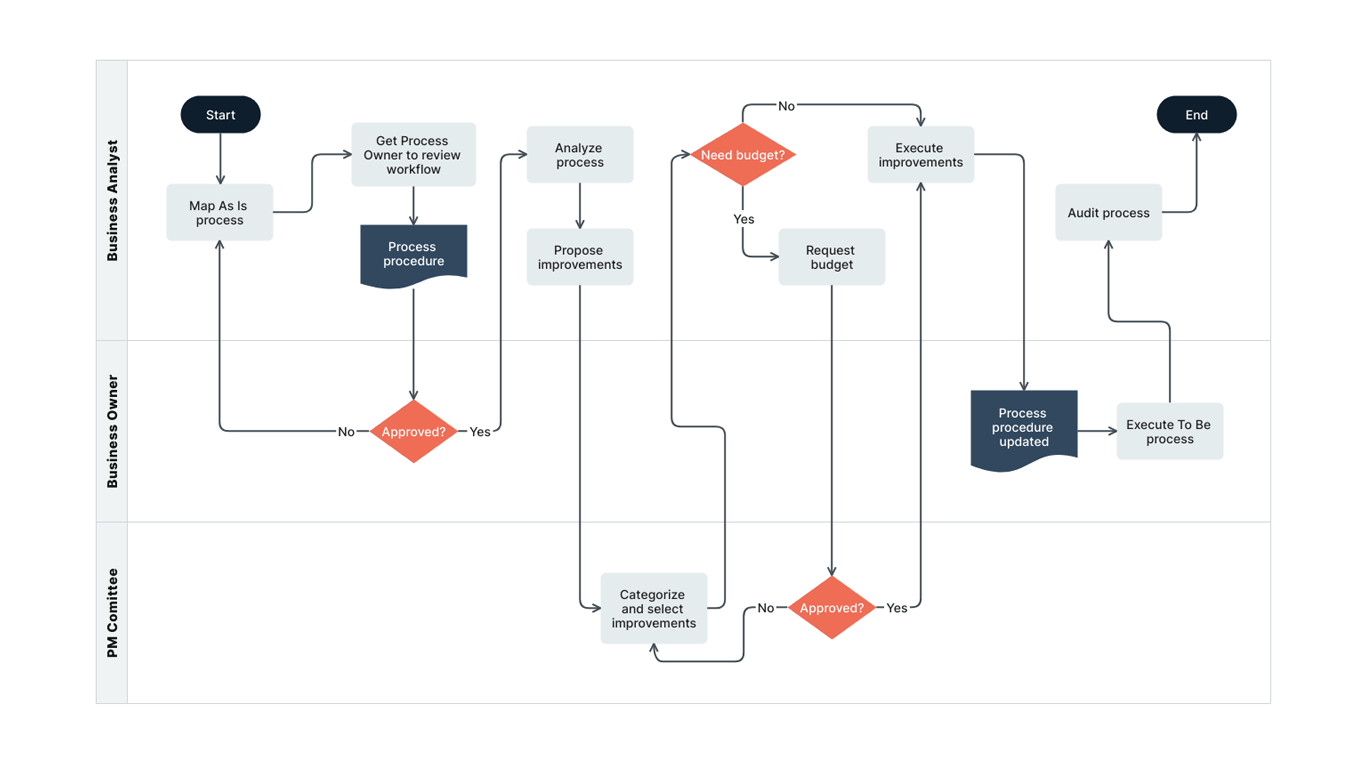
- Process Improvement Initiatives: Mapping existing "as-is" processes to identify inefficiencies, bottlenecks, and redundant steps, then designing optimized "to-be" processes with a clear pathway for implementation.
- Compliance and Regulatory Adherence: Documenting complex regulatory requirements and ensuring that all operational steps meet legal and industry standards, facilitating audits and demonstrating due diligence.
- Project Management Phases: Visualizing the sequence of project tasks, dependencies, and critical paths, aiding in resource allocation, scheduling, and risk management across different project stages.
- Troubleshooting and Maintenance Guides: Creating step-by-step visual instructions for diagnosing and resolving common technical issues or performing routine equipment maintenance, enhancing self-service capabilities.
- Customer Service Protocols: Outlining procedures for handling customer inquiries, complaints, or support requests, ensuring consistent service delivery and improved customer satisfaction.
- Software Development Workflows: Illustrating development cycles, testing procedures, and deployment pipelines, improving collaboration and understanding among development teams.
Enhancing Design, Formatting, and Usability for Impact
Maximizing the effectiveness of any visual tool, including a flow chart, depends heavily on its design, formatting, and overall usability. A well-designed chart prioritizes clarity and legibility, ensuring that information is accessible and understandable to its intended audience. Thoughtful chart design incorporates a consistent color palette, which can visually differentiate process stages or ownership, and appropriate typography that is easy to read both in print and on digital screens.
Effective report formatting also involves strategic use of white space, which prevents visual clutter and guides the eye through the diagram. Iconography, when used judiciously, can convey concepts quickly and universally, further enhancing an infographic layout. For both print and digital versions, consider scalability and resolution; ensure the visual retains its sharpness and readability across various display sizes and output formats. Digital versions should also consider interactive elements and hyperlinking to supplementary documentation, while print versions demand high-resolution graphics and a logical page flow. Prioritizing accessibility features like alt-text for images and logical tab order for digital versions ensures broader usability.
The consistent application of a well-structured template for process visualization offers profound practical value for any organization. It transcends mere documentation, becoming a strategic asset that saves time, drives data-driven decisions, and refines communication. By transforming abstract concepts into concrete, easy-to-follow visuals, the template drastically reduces the learning curve associated with new procedures and minimizes operational inconsistencies.
This powerful tool stands as a testament to the fact that well-organized data is actionable data. It equips teams with the ability to swiftly analyze workflows, pinpoint areas for optimization, and communicate complex information with undeniable clarity and authority. Adopting this systematic approach ensures that operational excellence is not just an aspiration but a consistently achievable standard.







